Second competition following Yuhan Lee's kaggle curriculum. Binary classification competition using tabular data.
First Kernel
- Data preparation and exploration kernel.
Insights / Summary:
1.

- info method (e.g. train.info()) provides data type, null value existence, number of rows of each variable of the dataframe.
2.
- Storing metadata for each variable might help data management.
- Code example:
data = []
for f in train.columns:
# Defining the role
if f == 'target':
role = 'target'
elif f == 'id':
role = 'id'
else:
role = 'input'
# Defining the level
if 'bin' in f or f == 'target':
level = 'binary'
elif 'cat' in f or f == 'id':
level = 'nominal'
elif train[f].dtype == float:
level = 'interval'
elif train[f].dtype == int:
level = 'ordinal'
# Initialize keep to True for all variables except for id
keep = True
if f == 'id':
keep = False
# Defining the data type
dtype = train[f].dtype
# Creating a Dict that contains all the metadata for the variable
f_dict = {
'varname': f,
'role': role,
'level': level,
'keep': keep,
'dtype': dtype
}
data.append(f_dict)
meta = pd.DataFrame(data, columns=['varname', 'role', 'level', 'keep', 'dtype'])
meta.set_index('varname', inplace=True)
3.
- Train data has about 3.645% of 1 values and the others are all 0 value.
- Extremely imbalanced which can result in false evaluation.
- Since we have rather large training set, we can try Undersampling.
- Undersampling:
- Undersampling is one of the techniques used to handle imbalanced data.
- Example:
- In credit card fraud detection:
- Normal transactions: 99,000 cases (majority class)
- Fraudulent transactions: 1,000 cases (minority class)
- Applying Undersampling
- Randomly select only 1,000 cases from majority class (normal transactions)
- Keep all 1,000 cases from minority class (fraudulent transactions)
- Results in a balanced dataset with 1:1 ratio
- Advantages:
- Reduced training time
- Resolves class imbalance
- Lower memory usage
- Disadvantages:
- Potential information loss
- Might miss important patterns from majority class
- In credit card fraud detection:
desired_apriori=0.10
# Get the indices per target value
idx_0 = train[train.target == 0].index
idx_1 = train[train.target == 1].index
# Get original number of records per target value
nb_0 = len(train.loc[idx_0])
nb_1 = len(train.loc[idx_1])
# Calculate the undersampling rate and resulting number of records with target=0
undersampling_rate = ((1-desired_apriori)*nb_1)/(nb_0*desired_apriori)
undersampled_nb_0 = int(undersampling_rate*nb_0)
print('Rate to undersample records with target=0: {}'.format(undersampling_rate))
print('Number of records with target=0 after undersampling: {}'.format(undersampled_nb_0))
# Randomly select records with target=0 to get at the desired a priori
undersampled_idx = shuffle(idx_0, random_state=37, n_samples=undersampled_nb_0)
# Construct list with remaining indices
idx_list = list(undersampled_idx) + list(idx_1)
# Return undersample data frame
train = train.loc[idx_list].reset_index(drop=True)
# Result:
''' Rate to undersample records with target=0: 0.34043569687437886
Number of records with target=0 after undersampling: 195246 '''
4.
- Checking the cardinality of the categorical variables
- Cardinality refers to the number of different values in a variable.
- As we might create dummy variables from the categorical variables, we need to check whether there are variables with many distinct values.
- We should handle these variables differently as they would result in many dummy variables.
v = meta[(meta.level == 'nominal') & (meta.keep)].index
for f in v:
dist_values = train[f].value_counts().shape[0]
print('Variable {} has {} distinct values'.format(f, dist_values))
5.
- Target Encoding
- Target encoding is one of the methods for converting categorical variables into numerical ones.
- It replaces each category with the mean target value (dependent variable) of the data belonging to that category.
- Advantages:
- Effective even with many categories
- No dimension increase compared to one-hot encoding
- Directly reflects the relationship between categories and targets
- Disadvantages:
- Risk of overfitting
- Requires careful handling when splitting training/test data
- Need strategy for handling new categories
- Data leakage:
- Phenomenon where information that shouldn't be used "leaks" into the model during the training process.
- Target Leakage
- When future information that wouldn't be available at prediction time is included in training data
- Train-Test Contamination
- When test data information leaks into the training process
- Problem Situation:
- The current problem arose while considering how to encode the variable ps_car_11_cat, which has high cardinality.
- This kernel's author's first solution was to use supervised ratio to handle this variable which led to data leakage problem.
- The issue arose because ratios were calculated using target values and then applied to the entire dataset.
- New solution:
- The basic encoding calculation method remains the same:
- Previous one:
- cat_perc = train[['ps_car_11_cat', 'target']].groupby(['ps_car_11_cat'],as_index=False).mean()
- New one:
- averages = temp.groupby(by=trn_series.name)[target.name].agg(["mean", "count"])
- Previous one:
- Difference is that we added noise and smoothing.
- The previous method reflected target values more explicitly in the encoded values because it didn't use smoothing and noise, but through noise and smoothing, the data leakage problem has been somewhat mitigated.
- This is not a perfect solution, and the K-fold approach can solve the data leakage problem more fundamentally.
- The basic encoding calculation method remains the same:
- Why did we add noise?
- Added slight noise to prevent overfitting
- Smoothing?
- Categories with fewer samples are weighted more heavily toward the overall mean (prior)
- Categories with more samples are weighted more heavily toward their own category mean
- fillna(prior)
- New categories are replaced with the overall mean
Previous Code:
cat_perc = train[['ps_car_11_cat', 'target']].groupby(['ps_car_11_cat'],as_index=False).mean()
cat_perc.rename(columns={'target': 'ps_car_11_cat_tm'}, inplace=True)
train = pd.merge(train, cat_perc, how='inner', on='ps_car_11_cat')
train.drop('ps_car_11_cat', axis=1, inplace=True)
meta.loc['ps_car_11_cat','keep'] = False # Updating the meta
New Code:
# Code: https://www.kaggle.com/ogrellier/python-target-encoding-for-categorical-features
def add_noise(series, noise_level):
return series * (1 + noise_level * np.random.randn(len(series)))
def target_encode(trn_series=None,
tst_series=None,
target=None,
min_samples_leaf=1,
smoothing=1,
noise_level=0):
"""
Smoothing is computed like in the following paper by Daniele Micci-Barreca
https://kaggle2.blob.core.windows.net/forum-message-attachments/225952/7441/high%20cardinality%20categoricals.pdf
trn_series : training categorical feature as a pd.Series
tst_series : test categorical feature as a pd.Series
target : target data as a pd.Series
min_samples_leaf (int) : minimum samples to take category average into account
smoothing (int) : smoothing effect to balance categorical average vs prior
"""
assert len(trn_series) == len(target)
assert trn_series.name == tst_series.name
temp = pd.concat([trn_series, target], axis=1)
# Compute target mean
averages = temp.groupby(by=trn_series.name)[target.name].agg(["mean", "count"])
# Compute smoothing
smoothing = 1 / (1 + np.exp(-(averages["count"] - min_samples_leaf) / smoothing))
# Apply average function to all target data
prior = target.mean()
# The bigger the count the less full_avg is taken into account
averages[target.name] = prior * (1 - smoothing) + averages["mean"] * smoothing
averages.drop(["mean", "count"], axis=1, inplace=True)
# Apply averages to trn and tst series
ft_trn_series = pd.merge(
trn_series.to_frame(trn_series.name),
averages.reset_index().rename(columns={'index': target.name, target.name: 'average'}),
on=trn_series.name,
how='left')['average'].rename(trn_series.name + '_mean').fillna(prior)
# pd.merge does not keep the index so restore it
ft_trn_series.index = trn_series.index
ft_tst_series = pd.merge(
tst_series.to_frame(tst_series.name),
averages.reset_index().rename(columns={'index': target.name, target.name: 'average'}),
on=tst_series.name,
how='left')['average'].rename(trn_series.name + '_mean').fillna(prior)
# pd.merge does not keep the index so restore it
ft_tst_series.index = tst_series.index
return add_noise(ft_trn_series, noise_level), add_noise(ft_tst_series, noise_level)
# reading data
trn_df = pd.read_csv("../input/train.csv", index_col=0)
sub_df = pd.read_csv("../input/test.csv", index_col=0)
# Target encode ps_car_11_cat
trn, sub = target_encode(trn_df["ps_car_11_cat"],
sub_df["ps_car_11_cat"],
target=trn_df.target,
min_samples_leaf=100,
smoothing=10,
noise_level=0.01)
trn.head(10)
6.
- Interval variables:
- Has order(can compare sizes)
- Has consistent intervals (equal spacing)
- No absolute zero point
- For example, while we can say that the difference between 10°C and 20°C is the same as the difference between 20°C and 30°C, we cannot say that 20°C is "twice as hot" as 10°C.
- Example:
- Celsius/Fahrenheit temperature
- IQ scores
- Calendar years
- Test scores
7.
- Taking a sample of the train data can be a way to speed up eda process(plotting, checking correlation, ...)
s = train.sample(frac=0.1)
8.
- If there are 2 variables that show high correlation, how can we choose which variable to keep?
- Since removing redundant variables is necessary.
- We could perform Principal Component Analysis (PCA) on the variables to reduce the dimensions.
- But when the number of correlated variables is rather low, we can let the model do the heavy-lifting.
PCA Example(Reducing numerical features with PCA):
1) Standardizing the numerical features before performing PCA
sc = StandardScaler()
train_nums_std = sc.fit_transform(train[numFeatures])
2) PCA
- Set n_components to None to keep all principal components and their explained variance
pca = PCA(n_components=None)
train_nums_pca = pca.fit_transform(train_nums_std)
varExp = pca.explained_variance_ratio_
3) Plot the cumulative explained variance as a function of the number of components
cumVarExplained = []
nb_components = []
counter = 1
for i in varExp:
cumVarExplained.append(varExp[0:counter].sum())
nb_components.append(counter)
counter += 1
plt.subplots(figsize=(8, 6))
plt.plot(nb_components, cumVarExplained, 'bo-')
plt.ylabel('Cumulative Explained Variance')
plt.xlabel('Number of Components')
plt.ylim([0.0, 1.1])
plt.xticks(np.arange(1, len(nb_components), 1.0))
plt.yticks(np.arange(0.0, 1.1, 0.10))

- With 7 components we already explain more than 90% of all variance in the features.
- So we could reduce the number of features to half of the original numerical features.
9.
Creating dummy variables
- If the values of the categorical variables do not represent any order or magnitude, we can create dummy variables to deal with that.
- For instance, category 2 is not twice the value of category 1.
- We drop the first dummy variable as this information can be derived from the other dummy variables generated for the categories of the original variable.
v = meta[(meta.level == 'nominal') & (meta.keep)].index
print('Before dummification we have {} variables in train'.format(train.shape[1]))
train = pd.get_dummies(train, columns=v, drop_first=True)
print('After dummification we have {} variables in train'.format(train.shape[1]))
10.
Creating interaction variables
v = meta[(meta.level == 'interval') & (meta.keep)].index
poly = PolynomialFeatures(degree=2, interaction_only=False, include_bias=False)
interactions = pd.DataFrame(data=poly.fit_transform(train[v]), columns=poly.get_feature_names(v))
interactions.drop(v, axis=1, inplace=True) # Remove the original columns
# Concat the interaction variables to the train data
print('Before creating interactions we have {} variables in train'.format(train.shape[1]))
train = pd.concat([train, interactions], axis=1)
print('After creating interactions we have {} variables in train'.format(train.shape[1]))
- This adds extra interaction variables to the train data.
- Interaction Variables:
- Purpose of creating interaction variables is to model the 'interaction effects' between variables.
- In the code, PolynomialFeatures is creating two types of interactions:
- Products of two variables (e.g., X1 * X2)
- Squares of each variable (e.g., X1², X2²) - included because of interaction_only=False
- Main reasons for creating interaction variables:
- Capturing non-linear relationships
- Modeling synergy/interaction effects between variables
- Increasing model expressiveness
- Thanks to the get_feature_names method we can assign column names to these new variables.
11.
Feature Selection
selector = VarianceThreshold(threshold=.01)
selector.fit(train.drop(['id', 'target'], axis=1)) # Fit to train without id and target variables
f = np.vectorize(lambda x : not x) # Function to toggle boolean array elements
v = train.drop(['id', 'target'], axis=1).columns[f(selector.get_support())]
print('{} variables have too low variance.'.format(len(v)))
print('These variables are {}'.format(list(v)))
- Removing features with low or zero variance
- Classifier these days are powerful enough to choose which features to keep or not.
- But there is one thing that we can do ourselves: removing features with no or a very low variance.
- Sklearn has a handy method to do that: VarianceThreshold.
- By default it removes features with zero variance.
- This will not be applicable for this competition as we saw there are no zero-variance variables in the previous steps.
- But if we would remove features with less than 1% variance, we would remove 31 variables.
- We would lose rather many variables if we would select based on variance.
- But because we do not have so many variables, we'll let the classifier choose.
- For data sets with many more variables this could reduce the processing time.
- Sklearn also comes with other feature selection methods.
- One of these methods is SelectFromModel in which you let another classifier select the best features and continue with these.
Code example:
X_train = train.drop(['id', 'target'], axis=1)
y_train = train['target']
feat_labels = X_train.columns
rf = RandomForestClassifier(n_estimators=1000, random_state=0, n_jobs=-1)
rf.fit(X_train, y_train)
importances = rf.feature_importances_
indices = np.argsort(rf.feature_importances_)[::-1]
for f in range(X_train.shape[1]):
print("%2d) %-*s %f" % (f + 1, 30,feat_labels[indices[f]], importances[indices[f]]))
- Based feature selection on the feature importances of a random forest.
- With Sklearn's SelectFromModel you can then specify how many variables you want to keep.
- You can set a threshold on the level of feature importance manually.
- But we'll simply select the top 50% best variables.
sfm = SelectFromModel(rf, threshold='median', prefit=True)
print('Number of features before selection: {}'.format(X_train.shape[1]))
n_features = sfm.transform(X_train).shape[1]
print('Number of features after selection: {}'.format(n_features))
selected_vars = list(feat_labels[sfm.get_support()])
# result:
# Number of features before selection: 162
# Number of features after selection: 81
train = train[selected_vars + ['target']]
Second Kernel
- Plot.ly tutorial.
- Plot.ly:
- Python visualization library
Insights / Summary:
1. Code example of replacing -1 with NaN
train_copy = train
train_copy = train_copy.replace(-1, np.NaN)
- This competition's null value was initially set to -1.
2.
import missingno as msno
# Nullity or missing values by columns
msno.matrix(df=train_copy.iloc[:,2:39], figsize=(20, 14), color=(0.42, 0.1, 0.05))
- The missingno matrix plot can only display around 40 features comfortably, which is why not all columns with missing values are visible in a single plot.
- In this instance, it shows that there are 7 features with null values but actually threre 13 features with null values.
3.
- For columns ps_reg_03, ps_car_03_cat and ps_car_05_cat, it is evident that big majority of values are missing from these 3 columns.
- Thus, a blanket replacement of -1 for the nulls might not be a very good strategy.
- We can simply treat -1 as another value.
4.
This kernel conducted Data quality check in this order:
- Null, missing values check
- Target variable inspection
- Datatype check
- Correlation plots
- Mutual information plots
- Binary feature inspection
- Categorical and Ordinal feature inspection
- Feature Importance via Random Forest + Decision tree visualization
- Feature Importance via Gradient Boosting model
5.
One trick to obtain counts of the unique types in a python sequence is to use the Counter method, when you import the Collections module as follows:
Counter(train.dtypes.values)
# output:
# Counter({dtype('int64'): 49, dtype('float64'): 10})
- One insight we can have from the result is that float type data would be continuous features and integer type data would be categorical / ordinal / binary features.
6. Mutual Information Plot?
- Another useful tool that allows one to inspect the mutual information between the target variable and the corresponding feature it is calculated against.
- For classification problems, sklearn provides mutual_info_classif method which measures the dependency between two random variables and ranges from zero (where the random variables are independent of each other) to higher values (which inidicates some dependency).
- This therefore will provide us an idea of how much information from the target may be contained within the features.
mf = mutual_info_classif(train_float.values,train.target.values,n_neighbors=3, random_state=17 )
print(mf)
# output
# [ 0.01402035 0.00431986 0.0055185 0.00778454 0.00157233 0.00197537
# 0.01226 0.00553038 0.00545101 0.00562139]
7. Code example of plotly scatter plot of feature importance with random forest
from sklearn.ensemble import RandomForestClassifier
rf = RandomForestClassifier(n_estimators=150, max_depth=8, min_samples_leaf=4, max_features=0.2, n_jobs=-1, random_state=0)
rf.fit(train.drop(['id', 'target'],axis=1), train.target)
features = train.drop(['id', 'target'],axis=1).columns.values
print("----- Training Done -----")
# Scatter plot
trace = go.Scatter(
y = rf.feature_importances_,
x = features,
mode='markers',
marker=dict(
sizemode = 'diameter',
sizeref = 1,
size = 13,
#size= rf.feature_importances_,
#color = np.random.randn(500), #set color equal to a variable
color = rf.feature_importances_,
colorscale='Portland',
showscale=True
),
text = features
)
data = [trace]
layout= go.Layout(
autosize= True,
title= 'Random Forest Feature Importance',
hovermode= 'closest',
xaxis= dict(
ticklen= 5,
showgrid=False,
zeroline=False,
showline=False
),
yaxis=dict(
title= 'Feature Importance',
showgrid=False,
zeroline=False,
ticklen= 5,
gridwidth= 2
),
showlegend= False
)
fig = go.Figure(data=data, layout=layout)
py.iplot(fig,filename='scatter2010')

Displaying a sorted list of all the features ranked by order of their importance:
x, y = (list(x) for x in zip(*sorted(zip(rf.feature_importances_, features),
reverse = False)))
trace2 = go.Bar(
x=x ,
y=y,
marker=dict(
color=x,
colorscale = 'Viridis',
reversescale = True
),
name='Random Forest Feature importance',
orientation='h',
)
layout = dict(
title='Barplot of Feature importances',
width = 900, height = 2000,
yaxis=dict(
showgrid=False,
showline=False,
showticklabels=True,
# domain=[0, 0.85],
))
fig1 = go.Figure(data=[trace2])
fig1['layout'].update(layout)
py.iplot(fig1, filename='plots')
Decision tree visualization Code:
from sklearn import tree
from IPython.display import Image as PImage
from subprocess import check_call
from PIL import Image, ImageDraw, ImageFont
import re
decision_tree = tree.DecisionTreeClassifier(max_depth = 3)
decision_tree.fit(train.drop(['id', 'target'],axis=1), train.target)
# Export our trained model as a .dot file
with open("tree1.dot", 'w') as f:
f = tree.export_graphviz(decision_tree,
out_file=f,
max_depth = 4,
impurity = False,
feature_names = train.drop(['id', 'target'],axis=1).columns.values,
class_names = ['No', 'Yes'],
rounded = True,
filled= True )
#Convert .dot to .png to allow display in web notebook
check_call(['dot','-Tpng','tree1.dot','-o','tree1.png'])
# Annotating chart with PIL
img = Image.open("tree1.png")
draw = ImageDraw.Draw(img)
img.save('sample-out.png')
PImage("sample-out.png",)

Third Kernel
- XGBoost CV kernel.
Insights / Summary:
1. Optimizing Number of Rounds
MAX_ROUNDS = 400
OPTIMIZE_ROUNDS = False
LEARNING_RATE = 0.07
EARLY_STOPPING_ROUNDS = 50
# Note: I set EARLY_STOPPING_ROUNDS high so that (when OPTIMIZE_ROUNDS is set)
# I will get lots of information to make my own judgment. You should probably
# reduce EARLY_STOPPING_ROUNDS if you want to do actual early stopping.
- "Round" relates to how XGBoost operates:
- XGBoost is a boosting algorithm, where learning occurs iteratively over multiple rounds.
- In each round, a new tree is created and it compensates for prediction errors from previous rounds.
- This kernel recommends initially setting MAX_ROUNDS fairly high and using OPTIMIZE_ROUNDS to find optimal round value.
- Two recommended methods for setting MAX_ROUNDS:
- Using best_ntree_limit as reference:
- Look at the maximum value of best_ntree_limit across all cross-validation folds
- If the model is well regularized, you can set it slightly higher than this value
- Using verbose=True method:
- Output detailed training process information
- Find a number of rounds that works well across all folds
- Using best_ntree_limit as reference:
- Example:
- If best_ntree_limit values in 5-fold CV are [95, 98, 92, 97, 90]
- Since the maximum value is 98, set MAX_ROUNDS to around 100 or 105
- Note: This higher setting is only safe if the model is well regularized against overfitting
- Two recommended methods for setting MAX_ROUNDS:
- Then, turn off OPTIMIZE_ROUNDS and set MAX_ROUNDS to the identified optimal number.
- Problems with Early Stopping:
- Choosing best round per fold leads to overfitting on validation data
- Can result in:
- Not optimal model for test data prediction
- Excessive weight in ensemble/stacking scenarios
- Alternative Approach (XGBoost Default):
- Use the round where early stop occurs
- Include lag time to verify no improvement
- Lag time:
- Waiting period to confirm that the model has truly stopped improving.
- E.g.
- Round | Validation Score
1 | 0.65
2 | 0.70
3 | 0.72
4 | 0.72
5 | 0.72
6 | 0.72
7 | 0.72 - If lag = 3:
- No improvement starts at round 4
- Instead of stopping immediately, wait for 3 more rounds (5,6,7)
- Verify that there's really no improvement
- Round | Validation Score
- Lag time:
- Results so far:
- Solves overfitting issue
- But may lead to underfitting
- For real in this competition, 20-round early stopping per fold performed worse than fixed rounds
- Include lag time to verify no improvement
- Use the round where early stop occurs
2.
# Compute gini
# from CPMP's kernel https://www.kaggle.com/cpmpml/extremely-fast-gini-computation
@jit
def eval_gini(y_true, y_prob):
y_true = np.asarray(y_true)
y_true = y_true[np.argsort(y_prob)]
ntrue = 0
gini = 0
delta = 0
n = len(y_true)
for i in range(n-1, -1, -1):
y_i = y_true[i]
ntrue += y_i
gini += y_i * delta
delta += 1 - y_i
gini = 1 - 2 * gini / (ntrue * (n - ntrue))
return gini
- gini - Competition's evaluation metric
- Gini coefficient is a performance metric commonly used for binary classification models, especially in finance and insurance.
- Details:
- @jit decorator uses Numba to compile the code for faster execution
- Numba:
- JIT (Just-In-Time) compiler that converts Python code to machine code.
- Same code runs at C/C++ level speed with Numba.
- Especially significant performance improvement in loops (for, while).
- Numba:
- Gini Coefficient Characteristics:
- Range: -1 to 1
- Closer to 1 = better model
- 0 = random prediction
- Negative values = poor prediction
- @jit decorator uses Numba to compile the code for faster execution
- Process:
- Function takes two inputs:
- y_true: actual values (0 or 1)
- y_prob: predicted probabilities
- Convert to numpy array
- y_true = np.asarray(y_true)
- Sort by predicted probabilities
- y_true = y_true[np.argsort(y_prob)]
- Calculates Gini coefficient through loop:
- ntrue: number of actual positive (1) cases
- delta: cumulative number of negative (0) cases
- Applies formula to calculate final Gini coefficient
- Function takes two inputs:
Fourth Kernel
- EDA & Prediction kernel.
Insights / Summary:
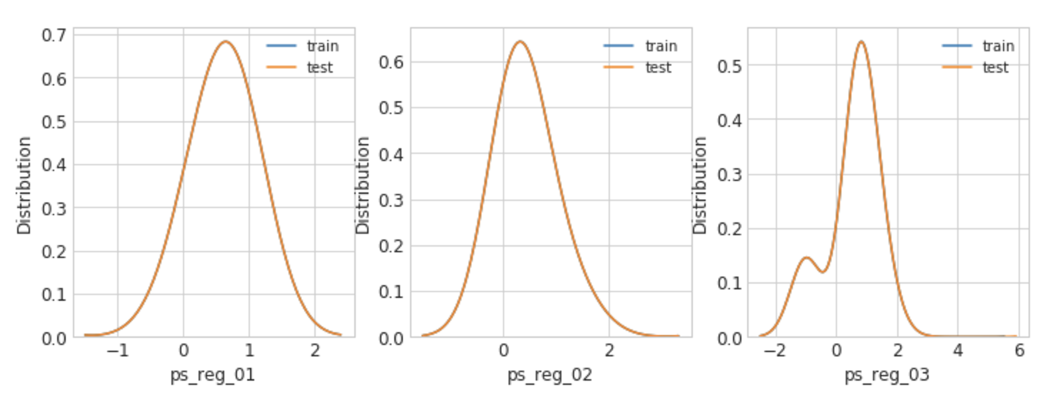
1.
- It is a good practice to check the data unbalance between train and test data.
- Example of checking data balance between train and test data in terms of "registration" type data:
var = metadata[(metadata.category == 'registration') & (metadata.preserve)].index
# Bar plot
sns.set_style('whitegrid')
plt.figure()
fig, ax = plt.subplots(1,3,figsize=(12,4))
i = 0
for feature in var:
i = i + 1
plt.subplot(1,3,i)
sns.kdeplot(trainset[feature], bw=0.5, label="train")
sns.kdeplot(testset[feature], bw=0.5, label="test")
plt.ylabel('Distribution', fontsize=12)
plt.xlabel(feature, fontsize=12)
locs, labels = plt.xticks()
#plt.setp(labels, rotation=90)
plt.tick_params(axis='both', which='major', labelsize=12)
plt.show();

- Output indicates that all registration related features show well balanced train and test data.
2.
Code sample of checking null values:
vars_with_missing = []
for feature in trainset.columns:
missings = trainset[trainset[feature] == -1][feature].count()
if missings > 0:
vars_with_missing.append(feature)
missings_perc = missings/trainset.shape[0]
print('Variable {} has {} records ({:.2%}) with missing values'.format(feature, missings, missings_perc))
print('In total, there are {} variables with missing values'.format(len(vars_with_missing)))
A positive attitude is the key to overcoming any obstacle in life.
- Max Holloway -
'캐글' 카테고리의 다른 글
| [Kaggle Study] 16. Translation Invariance (0) | 2024.11.21 |
|---|---|
| [Kaggle Study] 15. Why Use Convolutional Layer? (0) | 2024.11.20 |
| [Kaggle Study] 14. Hyperparameter Tuning (1) | 2024.11.16 |
| [Kaggle Study] 13. Normalization 정규화 (0) | 2024.11.15 |
| [Kaggle Study] 12. Early Stopping (0) | 2024.11.15 |